欢迎来到匠人教育
立即咨询

了解行业内最新资讯
2026-03-02 09:45
7852
匠人教育
2月28日中国人事考试网发布《2026年度专业技术人员职业资格考试重要事项提示》,其中公布了2026年一级造价师报考时间为7月24日-8月18日,在报名入口开放时间范围内,各地组织报名的具体时间安排以当地考试组织机构通知为准,请关注当地发布的相关信息。
通知原文如下:

2026年度专业技术人员职业资格考试重要事项提示
2026年度部分专业技术人员职业资格考试报名、公布成绩时间预告

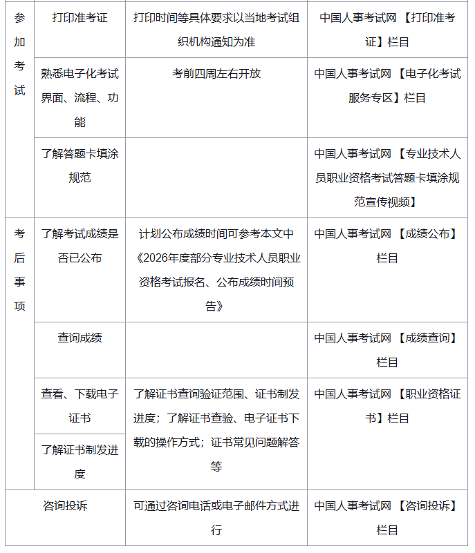
专业技术人员职业资格考试一般流程

相关信息查询方式

