
了解行业内最新资讯
2026-01-21 10:20
6845
匠人教育
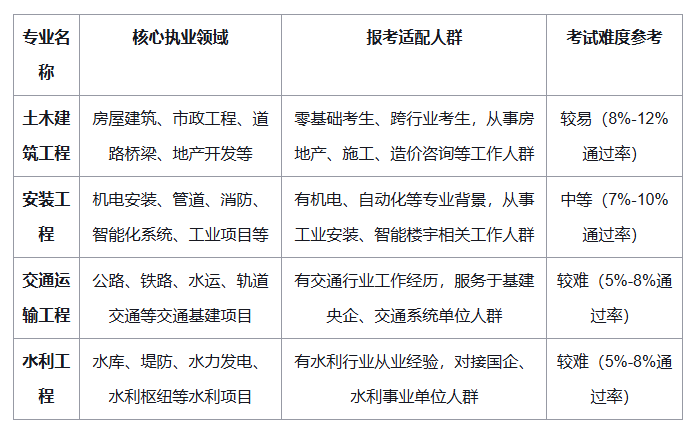
一级造价工程师考试设有土木建筑工程、交通运输工程、水利工程、安装工程四个专业类别,每个专业都有其特点和适用人群。

这是选择的基础前提。土木建筑工程是通用性最强的专业,覆盖房屋建筑、市政工程、道路桥梁等主流领域,市场需求最大,就业面极广,适配房地产、施工、监理、造价咨询等多数从业场景。安装工程侧重机电、管道、消防、智能化系统等安装领域,专业性强,适配工业项目、智能楼宇、新能源等新兴场景,对技术复合型人才需求旺盛。交通运输工程聚焦公路、铁路、水运等交通基建领域,受益于“交通强国”战略,多服务于大型基建企业与交通系统单位,在基建密集省份需求突出。水利工程围绕水库、堤防、水力发电等水利项目,依托国家水利投资政策,多对接国企与事业单位,在水资源丰富地区议价能力强。
能大幅降低通关难度。从考试难度来看,四大专业梯度清晰(从易到难参考):土木建筑工程<安装工程<交通运输工程≈水利工程。土木建筑工程因报考人数多、考点重复率高,备考教材、真题、辅导课程等资源最丰富,零基础、跨行业考生优先选择,入门门槛低且通过率相对较高(约8%-12%)。安装工程虽难度略高,需掌握多系统交叉知识与识图能力,但有机电、自动化等专业背景或相关工作经验的考生,可借助实操经验提升备考效率。交通运输与水利工程专业壁垒极高,涉及专属行业定额与特殊工艺,非相关专业背景考生难以精准把握核心考点,更适合有对应行业工作经历或专业基础的考生报考,其通过率普遍较低(水利约5%-8%)。
让证书价值最大化。若追求就业灵活性与广谱性,从事房地产、市政工程相关工作,优先选择土木建筑工程,其在一二线城市就业机会多,一线城市年薪普遍15-25万元。若计划深耕工业智能化、新能源等新兴领域,安装工程是最优选择,其薪资比土木建筑高10-20%,资深从业者月薪可达2.5-3万元。若想进入大型基建国企、央企,或所在地区交通基建项目密集(如广东、浙江),交通运输工程适配度更高,项目提成比例可观。若偏好稳定的国企、事业单位工作,且所在地区水资源丰富(如湖北、四川),水利工程因持证人稀缺,议价能力强,职业稳定性极强。
跨专业报考无明确限制,暂无清晰职业方向的考生,可先考土木建筑工程保底,后续通过增项(如土建+安装)拓宽职业范围。选择时需避开盲目跟风热门专业的误区,不刻意挑战超出自身基础的高难度专业,同时可参考所在地区主导产业(如沿海地区水利项目多,中西部交通工程多)。