欢迎来到匠人教育
立即咨询

了解行业内最新资讯
2025-11-24 10:14
5682
匠人教育
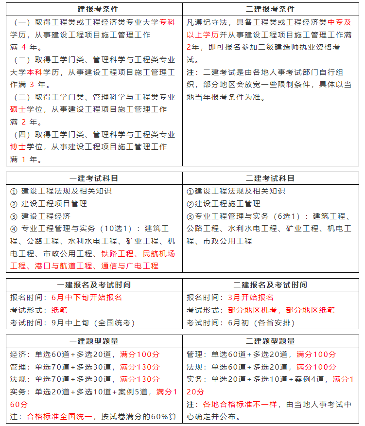
一级建造师和二级建造师是两个独立的考试,一建是全国统考,二建是各省组织考试;只要学历、专业、工作年限等要求满足就可以报考。

