
了解行业内最新资讯
2025-11-11 10:27
4586
匠人教育
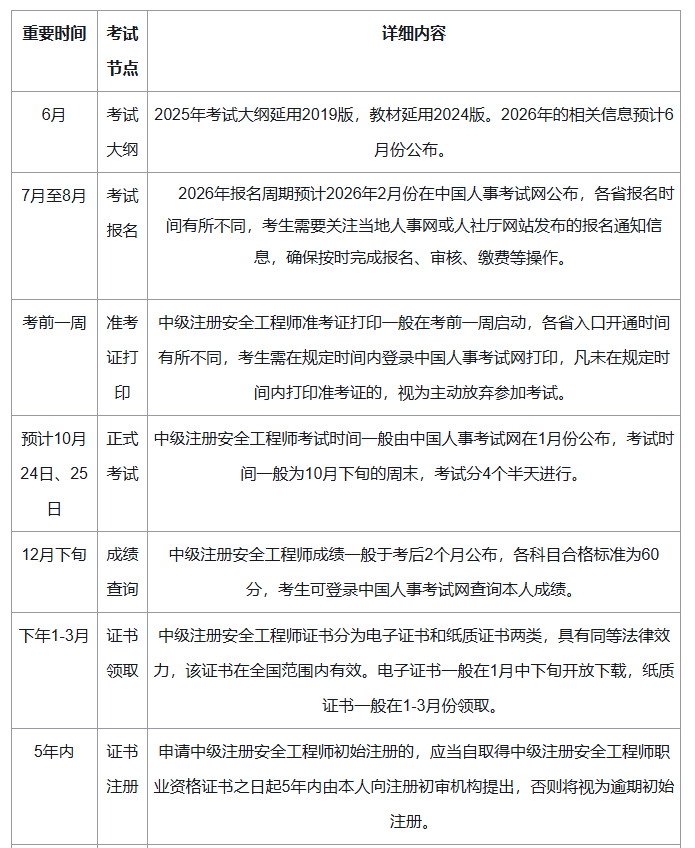
注册安全工程师考试的时间表现出高度的规律性,根据历年注册安全工程师考试时间来看,2026年注册安全工程师考试时间预计在10月24日-25日。以下是近年考试日期的汇总:
2025年:10月25日-26日。
2024年:10月26日-27日。
2023年:10月28日-29日。
另外中国人事考试网会在每年1、2月份公布各职业资格考试的考试时间。例如,2025年1月10日中国人事考试网发布了通知《2025年度专业技术人员职业资格考试工作计划》,其中公布了2025年注册安全工程师考试时间是10月25日至26日。


第一天
9:00—11:30 安全生产法律法规
14:00—16:30 安全生产管理
第二天
9:00—11:30 安全生产技术基础
14:00—16:30 安全生产专业实务(7个专业)
中级注册安全工程师职业资格考试设“安全生产法律法规”(客观题)、“安全生产管理”(客观题)、“安全生产技术基础”(客观题)、“安全生产专业实务”(主客观题)4个科目。其中“安全生产法律法规”“安全生产管理”“安全生产技术基础”为公共科目,“安全生产专业实务”为专业科目。
“安全生产专业实务”科目分煤矿安全、金属非金属矿山安全、化工安全、金属冶炼安全、建筑施工安全、道路运输安全和其他安全7个专业类别。
参加全部4个科目考试的人员须在连续4个考试年度内通过全部应试科目,免试1个科目的人员须在连续3个考试年度内通过相应应试科目,免试2个科目的人员须在连续2个考试年度内通过相应应试科目,方可取得中级注册安全工程师职业资格证书。
已取得中级注册安全工程师职业资格证书的人员,报名参加其他专业类别考试的,考试合格后,核发人力资源社会保障部统一印制的相应专业类别考试合格证明。