
了解行业内最新资讯
2025-11-10 11:00
6773
匠人教育
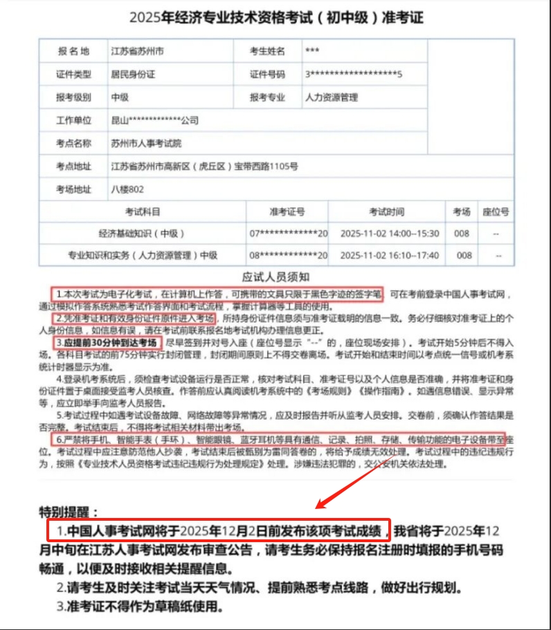
根据中国人事考试网最新安排,2025年中级经济师考试成绩将于12月2日前正式公布。官方通知:2025年中级经济师成绩查询日期公布!附详细流程,本文将基于官方政策详细解读成绩查询时间、操作步骤、合格标准及考后证书领取安排,帮助考生顺利完成成绩查询与后续流程。

成绩查询时间与平台
2025年中级经济师成绩查询安排已明确:
•公布日期:2025年12月2日前。
•查询周期:成绩公布后长期可查询,无时间限制
•发布时间点:通常在上午9-11点或下午14-16点间发布
•主要渠道:中国人事考试网(www.cpta.com.cn)
•备用渠道:各地人事考试中心官网
•移动端查询:中国人事考试APP、电子社保卡小程序
•身份信息:身份证号码、姓名
•登录账号:中国人事考试网用户名和密码
•网络环境:使用稳定网络,推荐电脑端访问
通过中国人事考试网查询成绩需完成以下步骤:
•第一步:浏览器输入www.cpta.com.cn进入官网首页
•第二步:点击左侧"成绩查询"栏目进入查询系统
•第三步:输入用户名+密码+验证码登录账号
•考试选择:在查询页面选择"经济专业技术资格考试(中级)"
•年份选择:勾选"2025年"考试年度
•成绩显示:系统显示两科具体分数及合格状态
•截图保存:建议截图保存成绩页面备用
•记录备案:记录各科具体分数,便于后续规划
•打印留存:打印成绩单作为临时证明
中级经济师考试合格标准有明确规定:
•全国标准:84分/科(试卷满分140分的60%)
•特殊政策:部分地区可单独划线(如国家乡村振兴重点帮扶县)
•证书效力:全国标准证书全国通用,降分证书仅限当地使用
•滚动管理:成绩实行2年滚动有效管理
•合格要求:在连续两个考试年度内通过全部科目
•计算方式:从通过第一科考试年度起算
•科目要求:《经济基础知识》和《专业知识与实务》均需达标
•跨省认可:成绩在全国范围内有效
•专业变更:更换报考专业需重新参加考试