
了解行业内最新资讯
2025-10-29 10:49
6873
匠人教育
2025年中级经济师考试将于11月1日至2日在全国统一举行,考试采用电子化机考模式。2025年中级经济师考场规则明细及考场设置一览,本文基于中国人事考试网最新政策,全面梳理考场规则、考场设置、考试时间安排及注意事项,帮助考生做好考前准备,确保顺利参加考试。
2025年中级经济师考场规则需严格遵守以下要点:
入场检查 考前30分钟凭准考证和有效身份证原件入场,按座位号就座,证件放置桌面右上角备查。开考5分钟后禁止入场。
物品携带 仅可携带黑色签字笔,严禁手机、智能手表、计算器等电子设备。考场提供草稿纸和系统内置计算器。
设备操作 登录系统后需阅读考场规则及操作指南,确认设备正常运行。不得擅自重启计算机或安装软件,异常情况需立即举手报告监考人员。
交卷流程 开考90分钟后可提前交卷,需确认系统显示"交卷成功"方可离场。若显示"交卷失败",需及时联系监考人员处理。
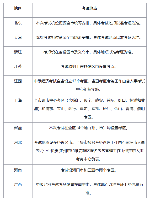
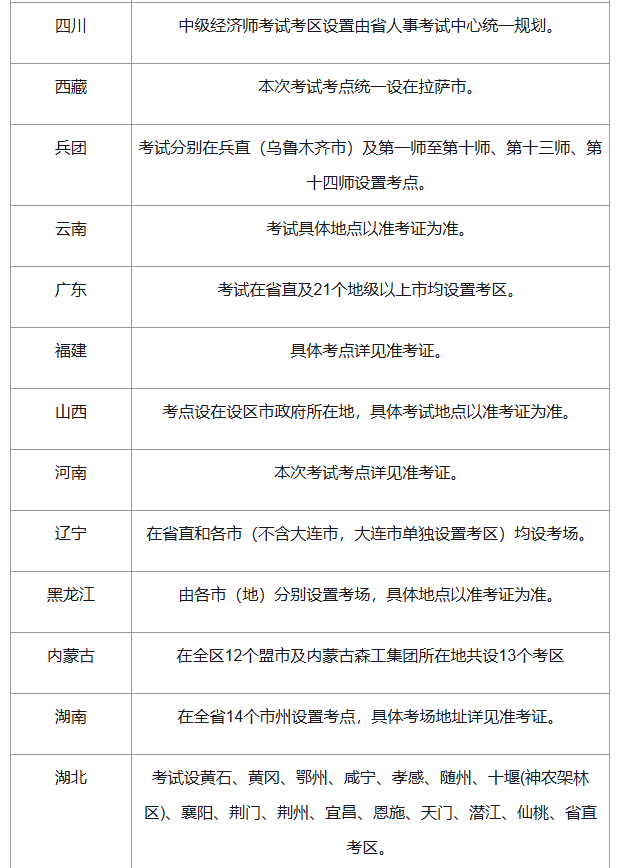
2025年中级经济师考场规则明确考场设置遵循以下原则:
1、属地化管理
考生需在工作地或居住地报名,考场通常设在地级以上城市的大中专院校或考试中心,由系统随机分配考点和座位,不支持自主选择。
2、特殊地区安排
多数省份在全省设考点(如广东在21个地市均设考区),但西藏、广西等地区考点集中在首府城市(如拉萨、南宁)。



3、跨省限制
非本地户籍考生需提供社保缴纳证明或居住证等属地证明材料,否则审核可能不通过。
2025年中级经济师考试具体时间安排如下:
考试日期:11月1日至2日
批次安排:每日分2个批次
科目时间:
08:30-10:00《经济基础知识》
10:40-12:10《专业知识和实务》
14:00-15:30《经济基础知识》
16:10-17:40《专业知识和实务》
时间提示:每科90分钟,两科间隔40分钟,开考5分钟后禁止入场。
1. 考前准备
证件检查:确保身份证在有效期内,准考证打印至少2份备用。
模拟练习:登录中国人事考试网"电子化考试服务专区"熟悉机考操作。
行程规划:提前勘察考点位置,优先选择公共交通,预留充足时间。
2. 答题技巧
时间分配:单选题控制在1分钟/题,多选题2分钟/题,案例题预留5-8分钟分析时间。
多选题策略:保守作答,不确定选项不选,少选可得部分分数,错选全题无分。
系统功能使用:善用题目标记功能,便于后续检查;案例题先读问题再定位材料关键词。
3. 特别注意事项
违纪处理:作弊等行为按《专业技术人员资格考试违纪违规行为处理规定》处理,严重者取消成绩并记入诚信档案。
外地考生:建议提前一天抵达考点城市,预订附近住宿,避免因交通延误影响考试。