
了解行业内最新资讯
2025-10-10 10:40
7684
匠人教育
根据各地考试中心要求,一级建造师考试资格审核方式分为考前审核、考后审核、考前初审+考后复审三种形式。每个地区资格审核要求不一样,具体要以当地报名通知为准。各地审核要求如下。
各地2025年一建考试资格审核要求
①仅考前审核的省份:青海、北京、天津、上海、山东、江西、辽宁、吉林、黑龙江、内蒙古、河北、湖北、四川、甘肃、湖南(15地)
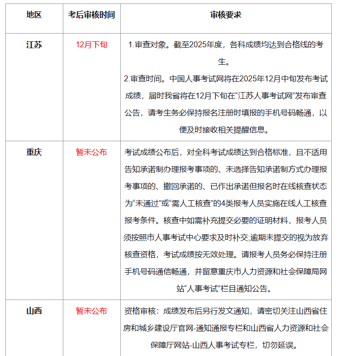
②仅考后审核的省份:浙江、广东、山西、重庆(4地)
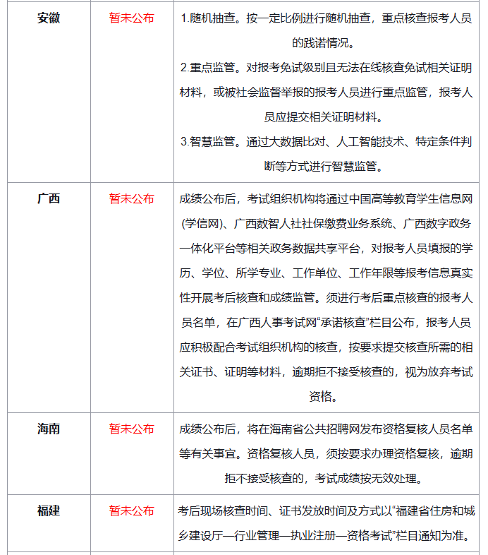
③需考前初审+考后复审的省份:江苏、安徽、广西、海南、福建、河南、云南、西藏、陕西、宁夏、贵州(11地)
④考试不审核的省份:新疆(1地)
因此,2025年一级建造师考试实行考后审核的地区有浙江、广东、山西、重庆、江苏、安徽、广西、海南、福建、河南、云南、西藏、陕西、宁夏、贵州这15地。




