
了解行业内最新资讯
2025-09-04 10:29
5687
匠人教育
近日,成都温江兴蓉西城市运营集团有限公司发布了2025年下半年公开会招聘公告,要求持有中级经济师证书(人力资源方向或金融方向)。
成都温江兴蓉西城市运营集团有限公司组建于2020年,是温江区人民政府出资设立的国有独资企业,注册资本金200000万元。集团总资产1124亿元,已取得AA+主体信用评级,BBB国际信用评级,下属全资、控股、代管、托管公司34家,参股公司13家,基金有限合伙1家,直管员工超1000人。
想找工作的伙伴看过来了~
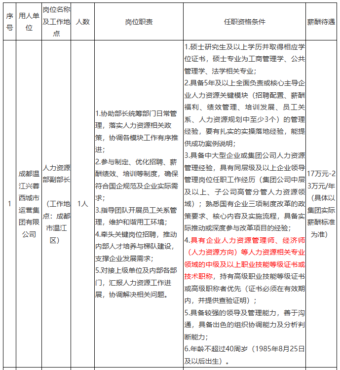
一、招聘详情


二、报名时间
2025年8月26日9:00至9月9日17:00(报名时间15天)。
三、基本要求
1、基本条件
①遵守国家宪法、法律、法规。
②具有良好的品行,具有正常履行职责的身体条件。
③具有较强的事业心、责任感以及良好的职业道德。
④具有符合岗位要求的工作能力和专业背景。
⑤区属国有企业招聘岗位所要求的其他资格条件。
2、具有下列情形之一的人员不得录用:
①因犯罪受过刑事处罚的。
②曾被开除党籍、公职的。
③涉嫌违纪违法正在接受有关部门审查调查尚未作出结论的。
④受到党纪政务处分或组织处理等影响期未满或者期满影响使用的。
⑤被依法列入失信联合惩戒对象的。
⑥录用后构成回避关系的。
⑦应聘人员伪造、涂改证件、证明,在应聘过程中存在瞒报、谎报、虚报信息影响招聘结果公正性的。
⑧应聘人员在应聘过程中作弊的。
⑨法律法规规定不得聘用的其他情形。
四、招聘程序
1、资格审核。严格按照有关规定和原则筛选简历,确定进入笔试环节人员名单。资格审核中工作年限计算时间、取得相应学历学位证书时间,截至2025年8月25日。资格审核通过的人员名单将在本次招聘官方平台公示。
2、笔试。以邮件、短信或电话方式通知进入笔试人员。同一岗位招聘人数与实际参加笔试人数的比例为不低于1:5,若比例未达到要求,将调减岗位招聘人数直至取消岗位招聘。笔试成绩满分为100分,合格分数线为60分,笔试成绩低于该分数线,不得进入下一环节。笔试成绩将通过本次招聘官方平台公示。
3、面试。以邮件、短信或电话方式通知进入面试人员。同一岗位招聘人数与实际参加面试人数的比例为不低于1:3(如遇末位同分的情况则一并进入面试),若比例未达到要求,将调减岗位招聘人数直至取消岗位招聘。面试成绩满分为100分,合格分数线为80分,面试成绩低于该分数线,不得进入下一环节。面试成绩将通过本次招聘官方平台公示。
4、确定拟聘人员名单。按照应聘人员笔试成绩50%、面试成绩50%折算综合测试成绩,并按各岗位综合测试成绩从高到低次序确定进入背景调查(组织考察)和体检(按照《公务员录用体检通用标准》)的人员名单,以邮件或短信方式通知相关人员,未入围的不再另行通知。若应聘人员综合测试成绩相同,则以面试成绩高低确定排名;若应聘人员面试成绩、笔试成绩均相同,则符合优先条件的人员确定为进入下一环节人选;若以上要素均相同,则加试一轮面试,以加试成绩高者优先。拟聘人员名单将通过本次招聘官方平台公示。
顺位递补:应聘人员在背景调查和体检环节主动放弃或被取消资格的,用人单位可在应聘者中按综合测试成绩从高到低顺位递补一次。
5、正式聘用。按程序办理正式聘用手续,签订劳动合同。
五、报名方式
本次招聘实行网上报名。报名人员登录温江区国有企业招聘综合服务平台(网址详见“报名网址”),实名认证后按照流程填写信息,并上传相应证明材料。报名需同步上传以下资料:
①考生免冠证件照。
②身份证正反面照片。
③毕业证。
④学位证。
六、注意事项
1、每人仅限投递1个职位,请勿重复投递。
2、资格审核贯穿招聘全过程,应聘人员需对所填报、递交资料的真实性及准确性负责。任一环节发现应聘人员存在瞒报、谎报、虚报等影响招聘结果公正性信息的,公司有权取消应聘人员的应聘或录用资格;已签订劳动合同的,可单方面解除劳动关系。情节严重的可追究其法律责任。
3、进入下一招聘环节的应聘人员,将通过短信、电话等方式进行通知,应聘人员需在本次招聘期间保持本人通讯畅通,因应聘人员通讯不畅或填报信息有误造成的后果,公司不承担任何责任。招聘过程中,凡未进入下一环节的应聘人员,恕不另行通知。
4、应聘人员未在规定时间内按要求提交材料以及参加笔试、面试、体检等情况的,将视为自动放弃应聘资格。
5、应聘人员需认真阅读本公告,凡投递简历人员即视为已知晓并认同本公告全部内容。其他媒体平台转载的与本公告内容不一致的,以兴蓉西集团官网发布的公告为准。
6、公司有权根据岗位需求变化及报名情况等因素,调整、取消或终止个别岗位的招聘,并在法律许可范围内对本次招聘享有最终解释权。
七、监督投诉渠道
联系人:兴蓉西集团纪检监察部门李老师
邮箱:cdwjxrxcsyyjtyxgs@163.com
特别提示:本次招聘面向社会公开组织,不收取任何费用,不指定考试辅导用书,未委托或授权任何机构或个人开展付费招聘活动。请各位应聘者提高警惕,注意甄别,谨防上当受骗。
