
了解行业内最新资讯
2025-09-04 10:20
4575
匠人教育
郑州事业单位联考
准考证开始打印了
打印时间:9月1日9∶00至9月5日17∶00
打印入口为
郑州市人事考试网上报名系统(https://www.zzrsks.com.cn)
别忘记了~
郑州事业单位联考准考证打印
⭕打印时间
9月1日9∶00至9月5日17∶00
⭕打印入口
郑州市人事考试网上报名系统(https://www.zzrsks.com.cn)
⭕笔试
1. 笔试科目
本次招聘考试分为综合类、教育类、卫生类三个类别。
综合类笔试科目为《职业能力测验》、《公共基础知识》两科,每科满分均为100分。
教育类笔试科目为《职业能力测验》、《教育类专业知识》两科,每科满分均为100分。
卫生类笔试科目为《职业能力测验》、《卫生类专业知识》两科,每科满分均为100分。
2. 笔试时间、地点安排
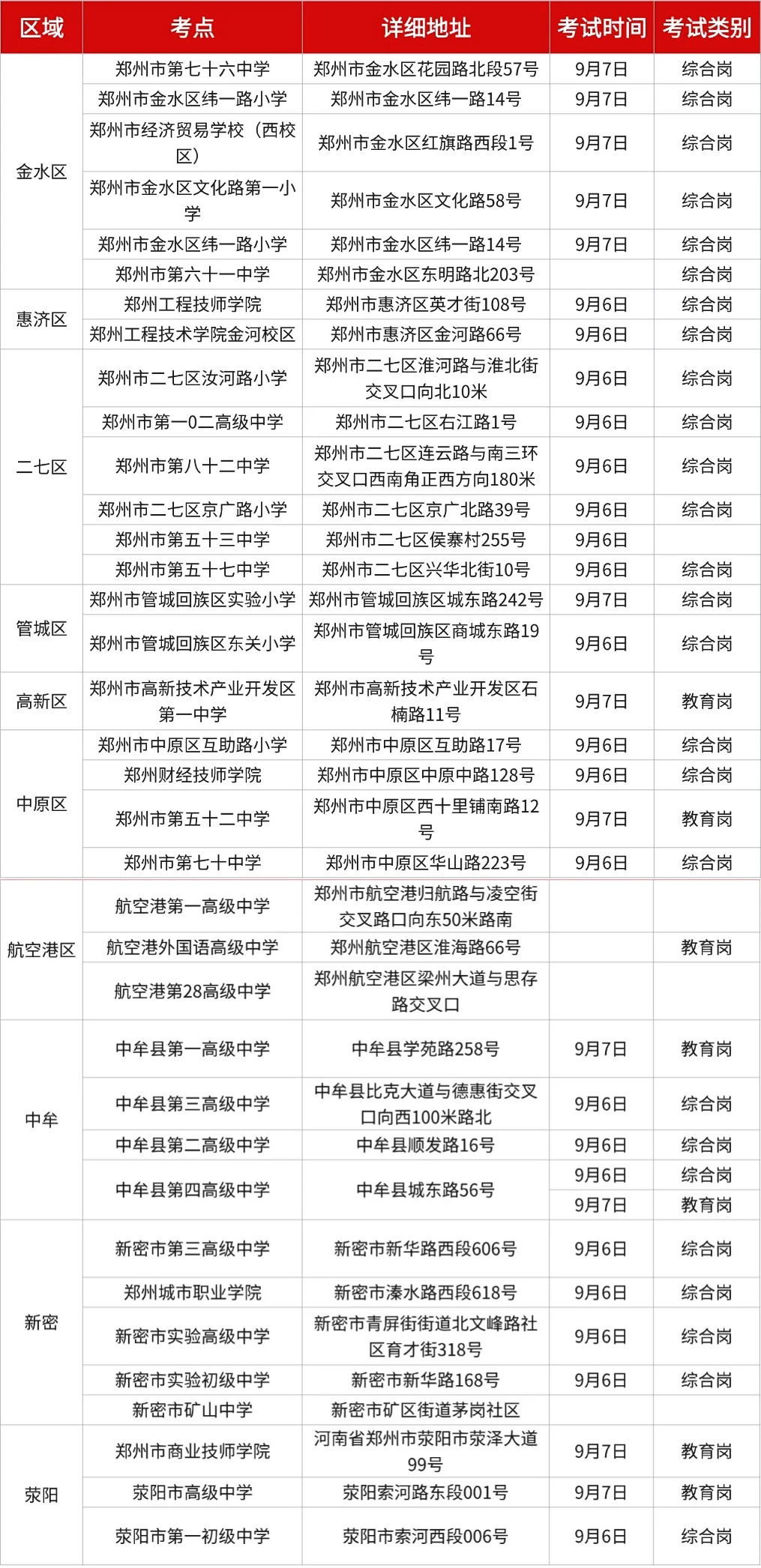
考试时间为2025年9月6日或7日,具体时间和科目安排以准考证为准。
本次考试考点设置在郑州市域内。
报考者应按照准考证上的考试地点、考场参加考试。参加考试时,必须同时携带准考证和与报名时一致的本人有效身份证。
3. 加分政策
(1)按照《关于进一步加强大学生村干部工作的实施意见的通知》(豫办﹝2012﹞36号)《关于进一步加大大学生征集力度的意见》(豫政〔2016〕53号)文件规定,享受招聘笔试加分政策的大学生村干部、退役大学生士兵报名参加本次招聘,报考县、乡镇各类事业单位的可在笔试总成绩上增加10分
享受招聘笔试加分政策的大学生村干部是指在河南省行政区域内担任村官的大学生。
享受招聘笔试加分政策的退役大学生士兵是指符合以下范围的大学生退役士兵:1.户籍、入伍地均在河南省内的;2.户籍为河南省内、在外省高校入伍的;3.户籍为外省(市),在河南高校入伍的。
(2)大学生村干部、退役大学生士兵已通过公开招聘聘用为事业单位工作人员或招录为公务员的,不再享受加分政策。
(3)符合加分政策的报考者于9月10日8:00至17:00前,持相关材料到报考单位所属的开发区、区县(市)人力资源和社会保障部门进行加分资格审核。逾期未参加加分资格审核的视为放弃加分。加分人员情况在各开发区、区县(市)工作专用网站进行公示,公示期3天。
加分提供材料,大学生村干部提供材料:⑴本人任职所在的县(市)组织部门证明,证明内容包括:姓名、性别、身份证号、在××县××乡××村任××职务,任职期限为××××年××月至××××年××月;⑵本人有效身份证原件、复印件;⑶本人符合报名条件的毕业证原件、复印件。退役大学生士兵提供材料:⑴本人有效身份证;⑵本人入伍通知书;⑶本人退伍证;⑷本人符合报名条件的毕业证。
4. 笔试成绩计算:笔试成绩=职业能力测验成绩×50%+公共基础知识成绩(或教育类专业知识成绩或卫生类专业知识成绩)×50%+政策加分。
5. 笔试成绩查询
阅卷工作结束后,报考者可登录郑州市人事考试中心网站查询笔试成绩。
郑州市事业单位联考考场分布汇总(部分)
