
了解行业内最新资讯
2025-09-03 11:13
5694
匠人教育
一建《管理》第六章在2024年考核中分值高达10分,复习时需格外重视。本文提炼出3个核心高频考点,涵盖常考命题点与易错难点。考生在备考时间紧张的情况下,专注掌握这些精华内容,可高效提升应试能力,争取轻松拿下高分。
考点1、施工成本控制过程
施工成本控制过程可分为两类:
一是管理行为控制过程;二是指标控制过程。管理行为控制是对施工成本全过程控制的基础,指标控制则是成本控制的重点。两个过程既相对独立又相互联系,既相互补充又相互制约。

考点2、施工成本控制方法
1、成本动态监控方法
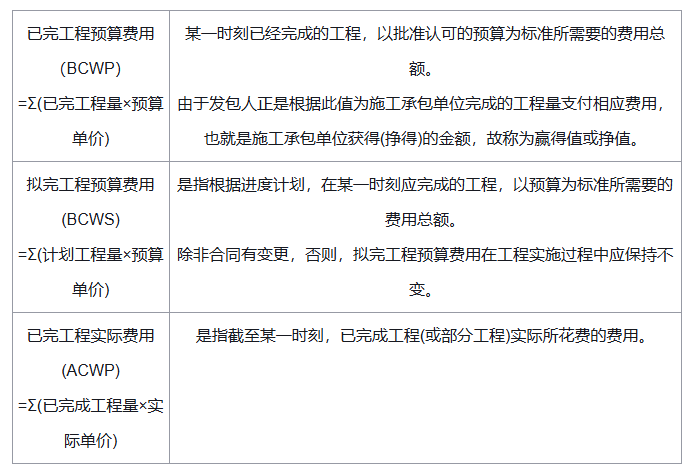
(1)挣值法的三个基本参数

(2)挣值法的四个评价指标【24年单】

费用(进度)偏差反映的是绝对偏差,结果很直观,有助于成本管理人员了解项目费用出现偏差的绝对数额。仅适合于对同一项目进行偏差分析。
费用(进度)绩效指数反映的是相对偏差,它不受项目层次的限制,也不受项目实施时间的限制,因而在同一项目和不同项目比较中均可采用。
(3)施工成本纠偏措施

考点3、施工成本分析
1、施工成本分析的内容和步骤
(1)施工成本分析的依据

施工成本分析的依据包括:项目成本计划;成本核算资料;会计核算、统计核算和业务核算的资料。成本分析的主要依据是会计核算、业务核算和统计核算所提供的资料。
2、施工成本分析的方法
由于施工成本涉及范围广,需要分析的内容多,因此,应在不同的情况下采取不同的分析方法。除基本的分析方法外,还有综合成本分析方法、成本项目分析方法和专项成本分析方法等。
(1)施工成本分析的基本方法
基本方法包括比较法、因素分析法、差额计算法、比率法等。
