
了解行业内最新资讯
2025-08-28 10:28
5676
匠人教育
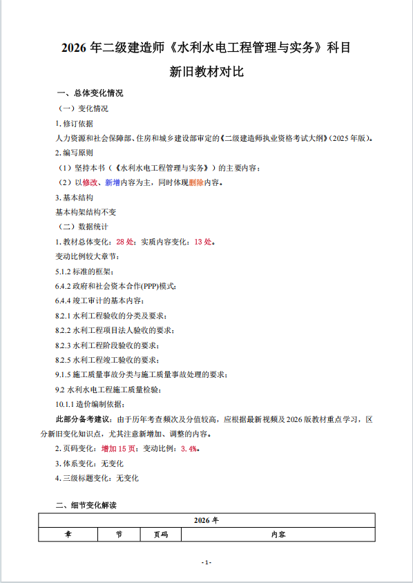
2026 年二级建造师《水利水电工程管理与实务》教材于 8 月 26 日上市,考试大纲沿用 2024 年内容。其新旧教材对比的相关情况如下:
页码由原来的 441 页增加到 456 页,整体变动比例约 20%,实质性影响比例约 10%。技术部分无实质性修改,法规部分变动主要集中在防洪法和水土保持法内容上,管理部分变动非常大。


