
了解行业内最新资讯
2025-07-01 10:55
6927
匠人教育
来源:中国政府采购网
根据去年中国政府采购网发布的公告,2025年度全国一级建造师考试试卷扫描图像处理与网络阅卷,将由以下6家负责:山东山大鸥玛软件股份有限公司、沈阳建筑大学、山东建筑大学、 重庆大学、 西安建筑科技大学以及长安大学。
公告截取如下:







原文链接:
http://www.ccgp.gov.cn/cggg/zygg/zbgg/202406/t20240624_22448375.htm
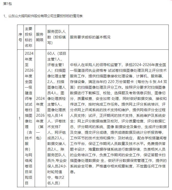
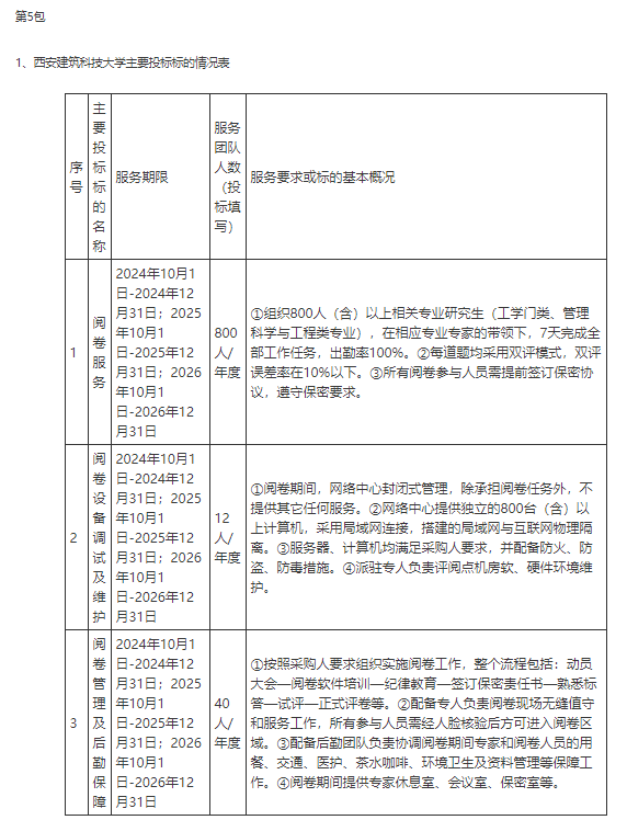
1、本次中标的6家单位分为两类:
技术支持单位:山东山大鸥玛软件股份有限公司,负责答题卡扫描、客观题机读评分及网络阅卷系统维护,确保数据处理高效准确。
高校评卷单位:沈阳建筑大学、山东建筑大学、重庆大学、西安建筑科技大学、长安大学,均具备土木工程、建筑学等学科优势,由相关专业教师及研究生参与主观题评阅。
高校阅卷的模式已沿用多年,其优势在于:专业匹配,建筑类高校教师对实务案例题的评分更具权威性;流程规范,阅卷前统一培训,采用“双评+仲裁”机制,减少评分误差。
2、阅卷流程
答题卡扫描:客观题直接机读。
实务题双评:两位老师独立打分,如果分差太大,还会请第三位老师仲裁。
成绩合成:最后系统统分。