
了解行业内最新资讯
2025-06-23 10:55
7898
匠人教育
2025年一级建造师考试报名陆续结束,符合报考条件的考生请及时登录中国人事考试网进入“全国专业技术人员资格考试报名服务平台”进行网上报名、资格审核、网上缴费等操作。
各地2025年一建报名时间及缴费时间

错过一建报名时间,怎么补救?
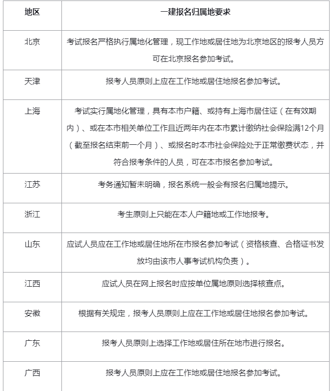
2025年一级建造师考试报名截止后,可以尝试在其他省份报考。一般来说,各省考务通知中也会发布报名归属地要求。有个别省份报考要求也会有所不同,大家请以本省的考务通知要求为准。
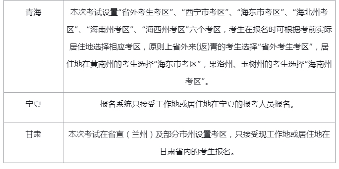
2025年一级建造师考试报名属地要求一览表




跨省报考常见问题解答
1、工作地、居住地、户籍地怎么区分?
◆工作地:一般是指考生所在岗位的具体地理位置,实质上就是所谓的合同履行地。
◆居住地:一般是指考生连续居住一定合理期限(一般是一年以上)的地方,具体标准以当地人事考试机构的要求为准。
◆户籍地:一般是指考生家庭户口簿上登记的户口所在地。
2、不按规定跨地区报考会有哪些影响?
◆考试报名无效,已缴费用不予退还;
◆取得成绩的,当次全部科目考试成绩无效处理;
◆按虚假承诺处理。
注意:各地区对不符合属地报名要求考生的处理结果以当地人事考试机构的考务通知为准。
3、一建跨省报考需要办理什么手续?成绩有效吗?
◆官方回复:若您报考时工作地或居住地在我省且符合报考条件,可在我省报考,关于成绩问题,因一级建造师执业资格考试属国家考试,您在任何省份取得的成绩在其他省份均有效,到我省报名参加考试,无须办理手续。