欢迎来到匠人教育
立即咨询

了解行业内最新资讯
2025-06-18 11:09
5618
匠人教育
2025年一建报名火热进行中,考生在填报之前需选择并确认好报考地区,然后进行报名信息填写。但是,关于一建报考地区,也不是可以随意进行选择的,中国人事考试网已发布相关内容回复!

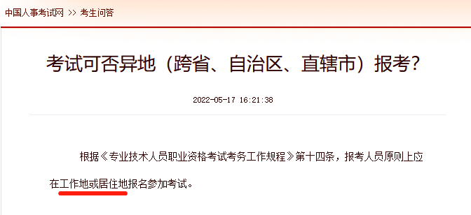
中国人事考试网:根据《专业技术人员职业资格考试考务工作规程》第十四条,报考人员原则上应在工作地或居住地报名参加考试。

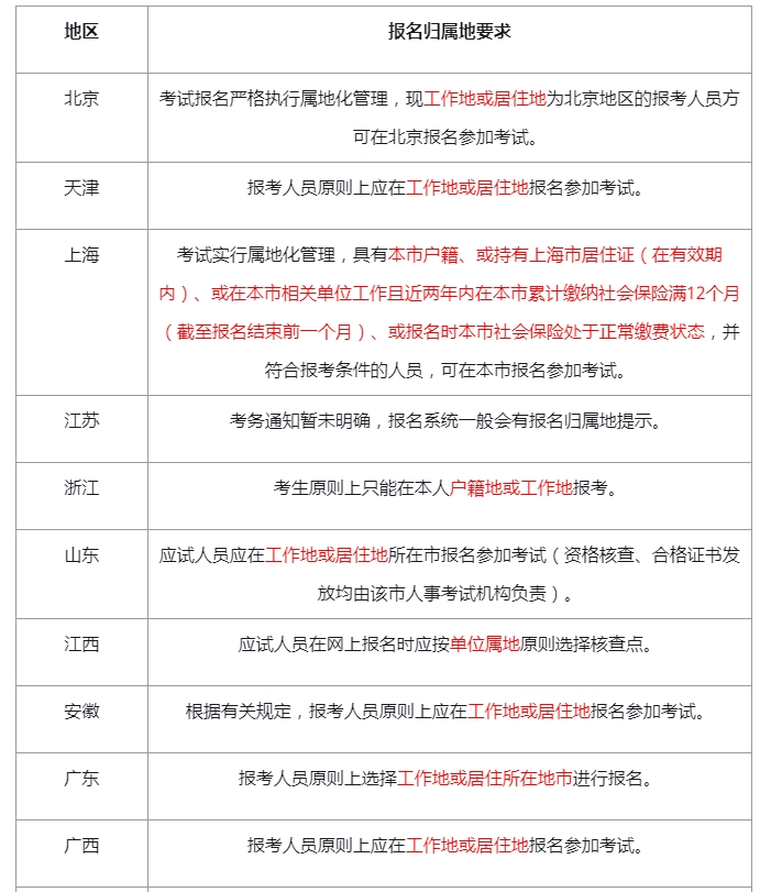
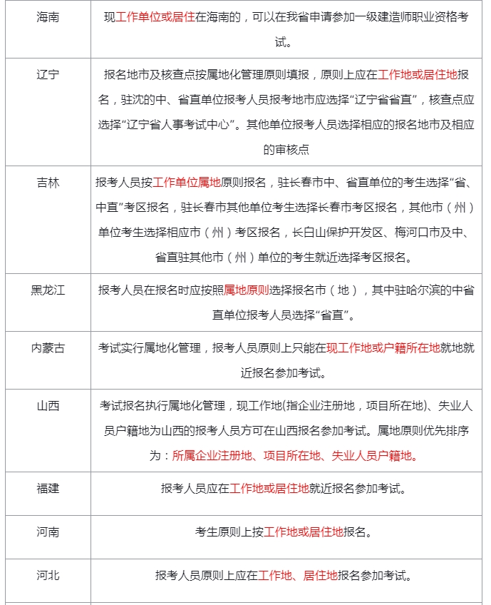
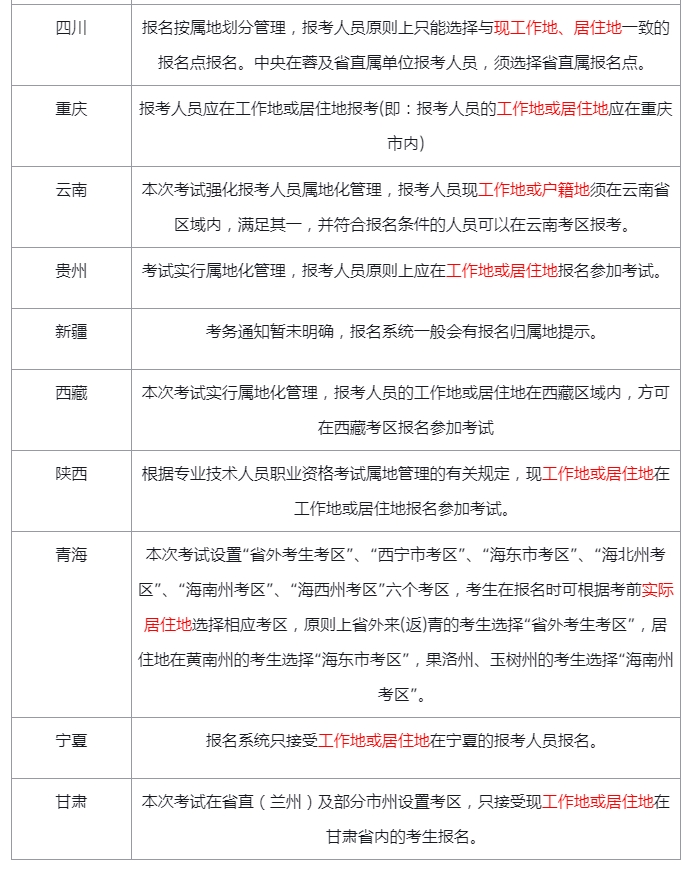
另外,各省考务通知中也会发布报名归属地要求。有个别省份报考要求也会有所不同,大家请以本省的考务通知要求为准。
2025年一级建造师考试报名属地要求一览表


