
了解行业内最新资讯
2025-06-02 10:48
5738
匠人教育
截止目前,海南、山西、吉林、浙江、内蒙古、云南、新疆兵团:发布2025年一建报名通知。请广大考生提前做好报名准备!
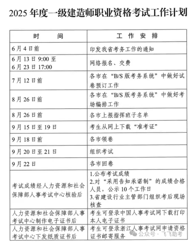
海南

报名时间:
6月13日至6月23日
核查受理时间:
6月13日8:00至6月23日17:00
缴费时间:
6月13日8:00至6月24日24:00
考后复核:
成绩公布后,将在海南省公共招聘网发布资格复核人员名单等有关事宜。资格复核人员,须按要求办理资格复核,逾期拒不接受核查的,考试成绩按无效处理。
原文链接:
https://zhaopin.hainan.gov.cn/#/ggfw/common/zwgk-detail?bcz016=7ff203f2a8310a141b51321f701364e0&formPath=%2Fggfw%2Fzcfg%2Fzcfg-list
山西

报名时间:
6月10日至20日
缴费时间:
6月10日至21日
查分时间:
12月中旬
资格审核:
成绩发布后另行发文通知,请密切关注山西省住房和城乡建设厅官网-通知通报专栏和山西省人力资源和社会保障厅网站-山西人事考试专栏,切勿延误。
属地原则
考试报名执行属地化管理,现工作地(指企业注册地,项目所在地)、失业人员户籍地为山西的报考人员方可在山西报名参加考试。属地原则优先排序为:所属企业注册地、项目所在地、失业人员户籍地。
原文链接:
https://rst.shanxi.gov.cn/rsks/zyjsryzgks/2025/202505/t20250528_9844108.shtml
吉林

报名时间:
6月10日—19日
现场人工核查:
6月18日—20日
缴费时间:
6月18日—7月7日
查分时间:
12月中旬
原文链接:
http://www.jlzkb.com/cms/root/ksdtdetail.vm?content=L-iAg-ivleaKpeWQjS_kuJPkuJrmioDmnK_otYTmoLzogIPor5UvMjA3ZDhmM2EtYzdjMi00YWMzLWJmNDItOGY1NTYyZGJlZDQ0
浙江


原文链接:
http://www.zjks.com/art/2025/5/28/art_1229635557_23796.html
内蒙古

报名时间:
6月16日9:00-7月1日24:00
资格审核:
6月16日-7月2日(工作日9:00-12:00;14:30-17:00)
缴费时间:
7月3日截止
报名链接:
http://www.impta.com.cn/gonggao/202552794018.asp
新疆兵团

报名时间:
6月11日-7月1日
资格审核:
6月11日-7月2日(上午10:00-13:30;下午16:00-19:30 节假日除外)
缴费时间:
6月11日-7月3日
查分时间:
12月中旬
报名链接:
http://btpta.xjbt.gov.cn/c/2025-05-26/8409285.shtml
云南

报名时间:
6月10日09:00—6月20日17:00
缴费时间:
6月10日09:00—6月21日17:00
现场核查时间:
6月10日至6月20日工作日上午9:00-11:30,下午13:00-16:30。
属地化管理原则:
现工作地或户籍地在云南省区域内的人员方可报名参加考试。资格审核部门通过国家数据共享交换平台对报考人员的户籍、社保及工作单位等信息进行核查。发现不符合“报考人员属地化管理”情况的,按虚假承诺处理。
考试时间及科目:

报名链接:
https://hrss.yn.gov.cn/ynrsksw/i1272.html