
了解行业内最新资讯
2025-05-21 10:38
5624
匠人教育
中级经济师证书到底有什么用呢?为什么每年都有将近百万人要报考呢?今天我们来盘点一下中级经济师含金量。
以考代评,中级职称!
中级经济师是参加中级经济专业技术资格考试合格获得的职称,想要获得中级经济职称,必须需要通过全国统一的经济专业技术资格考试(中级)。
初中级经济师考试实行以考代评,参加初、中级经济师考试,成绩合格即可获得助理经济师(初级职称)、经济师职称(中级职称)。
经济师证书由人力资源社会保障部统一发放,各国企事业单位、高校、银行、私企等均认可此证书。尤其目前很多事业单位和国企中高层职位均要求有中级职称,通过中级职称后也可以再考副高或高级职称。
单位认可,升职+加薪~
经济师证书由人力资源社会保障部统一发放,大部分企事业单位、高校、银行,包括一些私企都认可此证书。
部分单位职称不同,会给予不同范围的工资补贴:中级经济师可享受科级干部待遇,具体补贴以本地本单位为准。
另外,大部分企事业单位会通过评定职称来衡量是否晋升,我们可以通过考取中级经济师获得中级职称,来提高自身的晋升空间,级别越高加薪就越多。
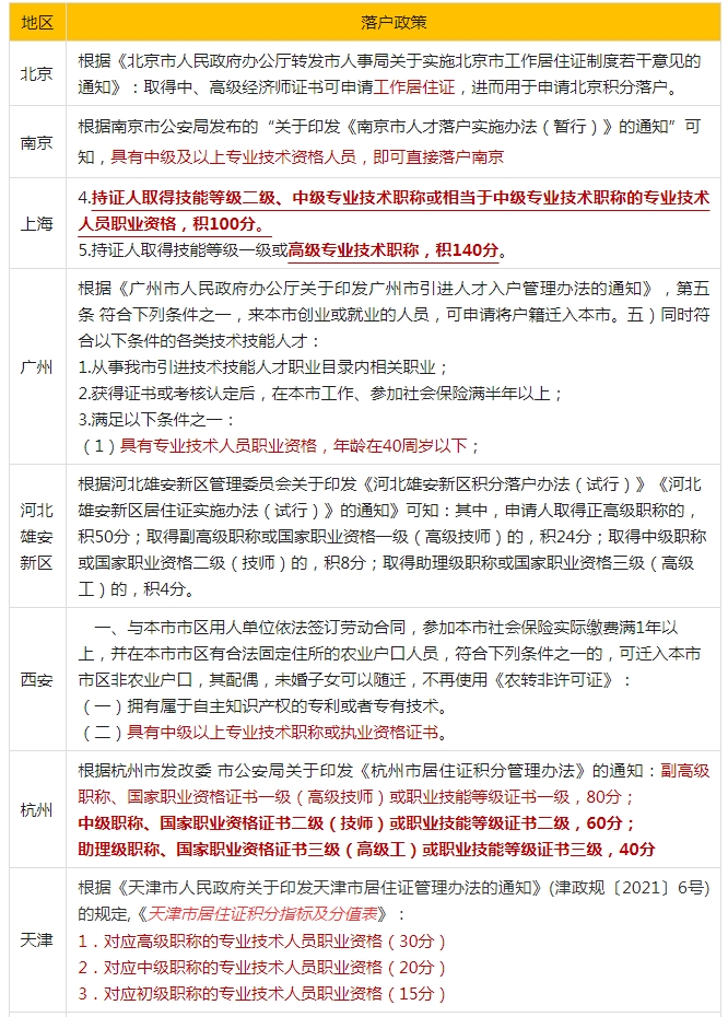
积分落户,助力梦想
北上广深等地经济发达,资源丰富,就业机会多,但同时想要在这些大城市落户也成了很多人的难题,而拥有中级经济师证书,可以帮助我们办理居住证甚至积分落户。


温馨提示:因政策具有时效性,如有异议,请以当地通知为准。
意外惊喜,各地人才补贴先睹为快! 部分地区为了聚集人才,会针对性的进行奖励,也会吸引人们报考对应考试,请及时关注各地当年的补贴或鼓励政策: 温馨提示:因政策具有时效性,如有异议,请以当地当年通知为准。 根据以上人才补贴政策,我们还发现,除了一定的补贴外: 1)在部分地区,经济师可享受住房保障优惠政策,如给予引进人才一定的购房租房补贴,对购买首套自用商品房和存量房的,不受住房限购政策限制。 2)一些地区对经济师等人才在子女入学和配偶就业方面提供支持。 抵扣个税,3600元定额~ 2019年1月1日起个人所得税增加了附加扣除项,新版《个人所得税法》正式实施。 纳税人接受技能人员职业资格继续教育、专业技术人员职业资格继续教育的支出,在取得相关证书的当年,按照3600元定额扣除。 有变现机会,但前提要有证~ 考完中级经济师证书之后,有机会做政府采购评审专家,外快赚起来~ 进阶高级的基础! 考取中级经济师后,我们如果再次报考其他考试时可以免试部分科目。 考取中级经济师是参加高级经济师的前提条件之一。 对取得经济、统计、审计专业技术中级资格,并具备基本条件的人员,无需工作年限即可报名参加中级会计资格考试。 通过全国统一考试取得经济专业技术资格考试初、中级资格(金融专业)证书,可免考初、中级《银行业法律法规与综合能力》科目。 相对其他中级考试,简单! 想比较其他考试,中级经济师考试的专业性,对零基础考生非常友好: 一共有10个专业供大家选择~尤其是中级人力或工商科目,只要我们跟随老师认真学习,通过率还是很高的! 中级经济师的考试题目都是选择题,没有主观题,有一定的技巧性。 中级经济师的成绩滚动周期是2年,也就是我们在2年内顺利通过基础+实务科目即可拿到证书。 除此之外,取得初中级经济师证书,还可以免考以下考试: 1、初级经济师考试免试考试 可免试初级银行职业资格考试科目 取得初级经济师(金融专业)证书的,可以免考初级银行专业人员职业资格考试的《银行业法律法规与综合能力》科目。 需要补充一下: 在现实工作中,1.如果你的单位有人事权 2.你考初级经济师如果只是为了职称,很多本科毕业满1年,大专毕业满3年的职工是可以参加一年多次的大中专生技术初级认定,或由单位直接聘任为助理经济师(即初级经济师对应的职称)。 如果目前还在大学里,也可以先考初级经济师,后考初级银行职业资格考试,做多手职业发展准备。 如果是报考年限够了,还是直接考中级经济师。 2、中级经济师免试考试 可免试中级银行职业资格考试科目 取得中级经济师(金融专业)证书,可免考中级银行专业人员职业资格考试中的《银行业法律法规与综合能力》科目。 考了中级经济师还有必要考中级银行职业资格吗? 答案是,看情况而定。 如果是目前已经在银行工作,那二者选一个来考就可以,但如果是为了以后有机会去银行,那有对应行业的证书能给简历加分增量,银行的培养成本更低,应聘成功概率更高。 而且中级银行职业资格考试中所考的金融知识也是基础知识,对经济师考生来说顺势多考一个证书也是很划算的,还能增加自己的履历重量级和能力证明。 PS:中级经济师证书就可以直接作为中级会计师报名条件,不用其他学历年限附加条件,等于免【会计工作年限】的限制条件,这也是中级经济师证书的一大好处。