
了解行业内最新资讯
2025-04-02 10:00
6818
匠人教育
近日,国家发改委发布第二批国家碳达峰试点名单。并且明确:各试点城市和园区要切实履行主体责任,把碳达峰试点建设作为加紧本地区经济社会发展全面绿色转型的关键抓手,统筹谋划重点任务、研究推出改革举措、扎实推进重大项目。
这可不是普通文件,它不仅是工程建设行业转型的重要信号,更是建造师的就业邀请函。

原文链接:
https://www.ndrc.gov.cn/xwdt/tzgg/202503/t20250324_1396767.html
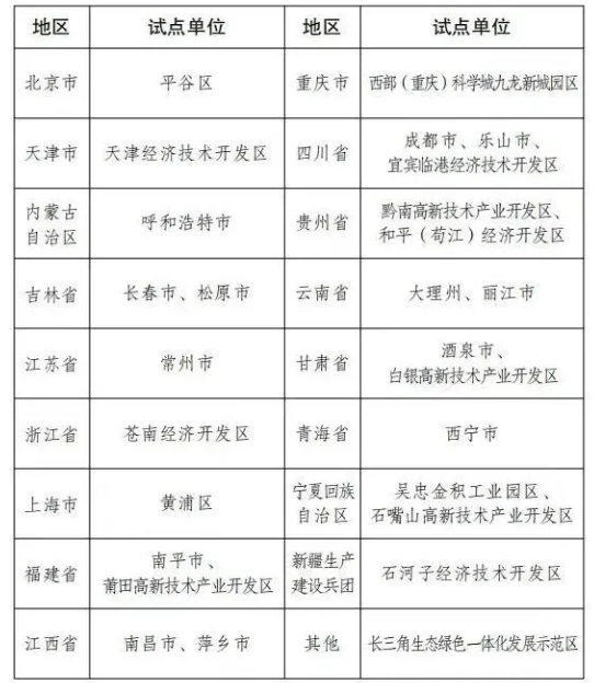
第二批国家碳达峰试点名单

国家发改委发布的第二批碳达峰试点城市名单,更像是建筑业转型的“指南针”。佳佳想和大家聊聊这份名单背后的机遇与行动方向。
政策红利正在重塑行业规则
碳达峰试点城市的推进,本质上是国家在城乡建设领域发起的一场“绿色革命”。无论是新建的零碳产业园、光伏一体化项目,还是老旧城区的节能改造,都离不开建造师的专业把控。
政策落地后,传统施工标准将全面向绿色施工规范升级,从建材选择到施工工艺,从能耗管控到碳排放核算,每一个环节都需要既懂工程管理、又熟悉低碳技术的复合型人才。而手握专业证书、具备知识储备的建造师,正是这场变革中的“关键角色”。
三大新赛道已悄然打开
绿色建造管理岗:
未来项目招标中,“低碳施工方案”将成为硬性指标,需要建造师主导从设计到验收的全流程绿色管控。
城市更新专家:
试点城市既有建筑改造项目,急需既懂结构安全、又掌握节能技术的“双料人才”。
新兴领域领跑者:
光伏建筑、智能运维、碳足迹认证等前沿领域,正在创造全新的职业发展空间。
证书是转型的“通行证”
当前行业正在经历“换轨期”,考证不仅是提升竞争力的选择,更是适应政策要求的必经之路。
在建筑业存量竞争时代,证书本质上是对个人专业能力的国家认证。35岁现象、项目年轻化趋势等现实压力下,持证者往往能突破年龄与经验的线性发展模式,在绿色基建、城市更新等新兴领域获得二次职业增长曲线。
给大家一点建议
及时更新知识体系:重点关注BIM技术应用、建筑碳排放核算等新技能
优先考取核心证书:建造师证书+ 绿色建筑专项认证
主动参与试点项目:在实践中积累碳达峰领域的第一手经验
站在行业变革的潮头,早一步行动的人往往能抢占先机。与其被动等待政策推动,不如主动成为绿色建造的“弄潮儿”。现在开始准备,当试点项目全面铺开时,你便是行业最需要的那批“种子选手”。