
了解行业内最新资讯
2025-03-27 10:13
6768
匠人教育
近日,国家发改委发布第二批国家碳达峰试点名单。并且明确:各试点城市和园区要切实履行主体责任,把碳达峰试点建设作为加紧本地区经济社会发展全面绿色转型的关键抓手,统筹谋划重点任务、研究推出改革举措、扎实推进重大项目。
这可不是普通文件,它不仅是工程建设行业转型的重要信号,更是建造师的就业邀请函。


原文链接:
https://www.ndrc.gov.cn/xwdt/tzgg/202503/t20250324_1396767.html
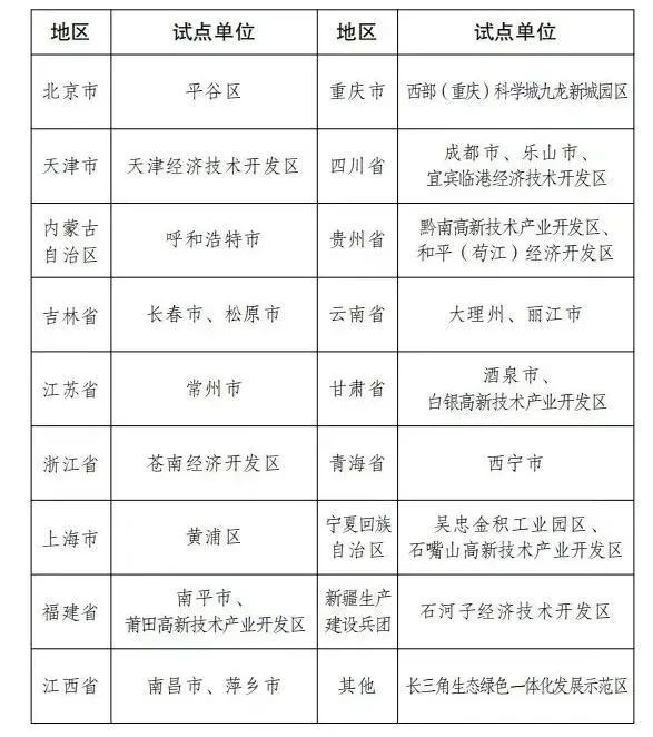
第二批国家碳达峰试点名单

国家发改委发布的第二批碳达峰试点城市名单,更像是建筑业转型的“指南针”。
政策红利正在重塑行业规则
碳达峰试点城市的推进,本质上是国家在城乡建设领域发起的一场“绿色革命”。无论是新建的零碳产业园、光伏一体化项目,还是老旧城区的节能改造,都离不开建造师的专业把控。
政策落地后,传统施工标准将全面向绿色施工规范升级,从建材选择到施工工艺,从能耗管控到碳排放核算,每一个环节都需要既懂工程管理、又熟悉低碳技术的复合型人才。而手握专业证书、具备知识储备的建造师,正是这场变革中的“关键角色”。
三大新赛道已悄然打开
01 绿色建造管理岗:
未来项目招标中,“低碳施工方案”将成为硬性指标,需要建造师主导从设计到验收的全流程绿色管控。
02 城市更新专家:
试点城市既有建筑改造项目,急需既懂结构安全、又掌握节能技术的“双料人才”。
03 新兴领域领跑者:
光伏建筑、智能运维、碳足迹认证等前沿领域,正在创造全新的职业发展空间。
证书是转型的“通行证”
当前行业正在经历“换轨期”,考证不仅是提升竞争力的选择,更是适应政策要求的必经之路。
在建筑业存量竞争时代,证书本质上是对个人专业能力的国家认证。35岁现象、项目年轻化趋势等现实压力下,持证者往往能突破年龄与经验的线性发展模式,在绿色基建、城市更新等新兴领域获得二次职业增长曲线。
尤其是城市更新项目中,3月9日,十四届全国人大三次会议举行民生主题记者会,住房城乡建设部部长倪虹就住建工作答中外记者问。
记者会上,住建部部长放出三个大招。
一、民生类项目
1、2000年以前建成的城市老旧小区都要纳入改造范围。
2、城中村改造项目,现在范围已经扩大到全国地级及以上城市,要在去年新增100万套的基础上,继续扩大改造规模。
3、大力推进完整社区建设,重点是聚焦“一老一小”,完善无障碍适老化配套设施,增补托育服务设施、儿童活动场地。
二、发展类项目
1、更新一批老工业区、旧厂房,植入科技研发、文化创意、人工智能等新业态、新功能,推动产业转型升级,筑巢引凤,因地制宜发展新质生产力。
2、改造一批老旧街区,打造精品街道、城市客厅,建设活力街区,为青年人提供更多创新创业空间,为市民创造更多消费场景。
3、保护、修缮一批历史文化街区、历史建筑,推动活化利用,让城市文化遗产融入经济社会发展,融入城市生产生活。
三、安全类项目
1、再建设改造地下管线15万公里以上,守护好城市的“里子”和“良心”。
2、推进调蓄设施、排水管网、排涝泵站等工程项目,聚焦消除城市的严重易涝积水点,再完成1000个排水防涝重点项目建设。
3、发展数字化、智能化基础设施,重点推进城市生命线安全工程,努力实现地级及以上城市燃气、供水、排水等生命线工程安全监测全覆盖,有效提升城市安全运行保障能力和韧性。
---
会后,相应关键词引起热议:城市更新、2000年以前建成的城市老旧小区都要纳入改造范围、城中村。
这里有两个数字,和建造师们息息相关。
第一个,“2000年以前建成的城市老旧小区”是多大体量?
据《第一财经》报道:根据国家统计局发布的《中国人口普查年鉴-2020》,全国范围内2000年前建造的房屋占比达到28%,21世纪初(2000年代)的房屋占比更是高达34%。这意味着到2040年,将有超过六成的住房转变为“老旧小区”。
第二个,“城中村改造”扩大了多少范围?
原来城中村的政策支持范围是35个超大特大城市和城区常住人口在300万以上的大城市,现要扩大到全国近300个地级及以上城市。这些城市符合条件的城中村改造项目均可以获得政策支持。