
了解行业内最新资讯
2026-03-27 10:45
5641
匠人教育
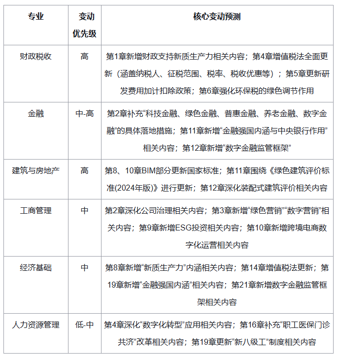
2026年中级经济师考纲变动概览:预计将紧密围绕政策热点展开,其中财政税收、金融、建筑与房地产三个专业的变动优先级尤为突出。财税专业第4章增值税法将全面革新,金融专业将深化金融强国与数字金融的探讨,建筑专业则聚焦绿色建筑与BIM技术的升级。本文将详细剖析各专业变动预测、备考策略及关键节点,助力考生精准把握,高效备考通关。
2026年中级经济师考试大纲预计将延续“核心考点稳定、局部补充完善、紧跟政策热点”的修订原则,各科目变动将主要集中在政策热点领域。以下是六大专业变动优先级的预测情况:

特别提醒:财税专业的增值税法变动、建筑专业的绿色建筑评价标准更新、金融专业的数字金融监管内容,预计将成为2026年考试的重点,考生需给予重点关注。
(一)基础学习稳步推进
六大科目的核心考点和知识框架未发生根本性变化,现阶段筑牢基础仍是备考的核心任务。建议考生优先掌握统计、会计、法律等传统稳定模块,以及各专业无变动的核心考点,待新大纲发布后再集中学习新增或修订内容。
(二)预测考点侧重时政动态
重点关注2026年政府工作报告及政策热点:新质生产力、数字经济、绿色低碳、金融强国、中国特色现代企业制度等方向。政策导向和行业热点往往会成为单选题、多选题的重要命题背景,考生需密切关注。
(三)分阶段备考规划

(四)答题技巧分享
单选题:稳扎稳打,采用排除法逐步缩小答案范围。
多选题:宁缺毋滥,不确定的选项坚决不选,少选每个正确选项可得0.5分。
案例分析题:先审题再看材料,圈画关键信息,答题结构遵循“结论+依据+分析”的逻辑顺序。
(一)2026年考试关键节点梳理

(二)考试方式与注意事项
考试形式:2026年中级经济师考试采用电子化考试(机考)形式,两科连续考试,中间间隔40分钟,每科考试时长为1.5小时。
题型分值:均为客观题,满分140分,84分合格。多选题评分规则为错选不得分,少选每个正确选项得0.5分。
考前准备:建议考生提前登录中国人事考试网“电子化考试服务专区”使用模拟作答系统,熟悉计算器调用、公式输入等操作流程。
考场规则:每科目考试开始5分钟后禁止入场,考试结束前15分钟可提前交卷。考生可携带黑色墨水笔,但严禁携带手机、智能手表等电子设备进入考场。